
This is the first in a series of blog posts covering spend-based emissions calculations, exploring the best approaches for assessing carbon footprint with spend data. Check out other posts in this series covering an interview with one of the lead developers of EXIOBASE, an introduction to the spend-based method, a step-by-step guide on making spend-based calculations, and how to make spend-based calculations more reliable.
When it comes to measuring greenhouse gas (GHG) emissions, not all data is created equal.
The method you choose for your carbon accounting will shape the accuracy, granularity, and breadth of your reports. Two of the most common approaches are the spend-based and activity-based methods.
Spend-based carbon accounting estimates emissions based on the amount of money spent. Activity-based carbon accounting relies on activity data, such as liters of fuel burned. Both have their positives and negatives—spend-based is easier to implement, but lacks granularity, while activity-based is far more complex but will yield more accurate results.
Understanding the differences between these approaches is essential for selecting the right one for your organization’s needs. In this article, we’ll list some common use cases for spend- and activity-based approaches and provide some ways to help you decide which is most fitting.

Spend-based emission factors from models such as EXIOBASE include emissions from the entire supply chain, whereas activity-based factors may exclude some sources where they are deemed to be insignificant. When looking at activity-based emission factors, it’s worth checking what is included and what is excluded to ensure completeness.
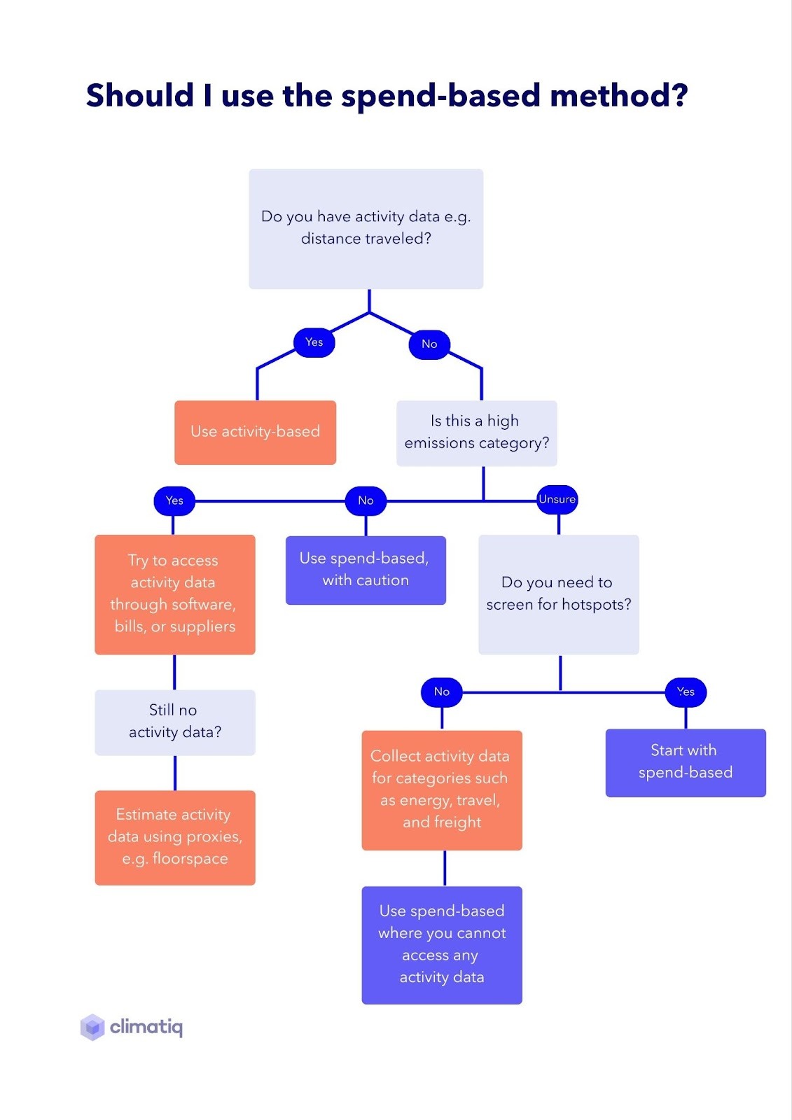
The spend-based method can be a practical and efficient choice for carbon accounting, particularly when speed and coverage are more important than precision. Below are some situations where it might make sense to use the spend-based method rather than the activity-based method.
When beginning your carbon measurement journey, a spend-based assessment can provide a quick, high-level snapshot of your scope 3 footprint using existing data from procurement systems or invoices, especially for 3.1 (purchased goods and services) and 3.2 (capital goods). This initial overview helps you identify and prioritize the areas to focus on as you move forward.
This high-level assessment helps you quickly pinpoint the spending categories with the highest carbon impact—your emissions hotspots. From there, you can prioritize where to investigate further, ideally collecting activity data for these areas to perform more detailed, activity-based calculations and uncover reduction opportunities.
Climatiq’s database contains emission factors from EXIOBASE and other spend-based datasets that you can use to perform screening across all scope 3 categories. Use Autopilot to automatically match your data to an appropriate emission factor, making it easier than ever to prepare a quick initial carbon footprint screening.
If activity data is locked away in silos, unavailable from suppliers, or simply too vast to collect efficiently, you may need to rely on the spend-based method instead. Many carbon accounting frameworks, including the GHG Protocol and PCAF, permit and even recommend using this approach when activity data is limited.
Note: the use of generic spend-based emission factors from EEIO models such as EXIOBASE is not possible for scopes 1 and 2, as they do not contain emission factors for this purpose. If you only have expenditure data covering your fuel and electricity usage, you need to convert these into activity (e.g. litres or kWh) by using average prices.
If you need to produce a footprint estimate for an internal update or a tight deadline, the spend-based method may be the best option. Because you likely already have the necessary internal data and the calculations are relatively straightforward, spend-based footprints can be prepared much faster than activity-based ones. Tools like Climatiq for Excel can speed this up even further by performing the calculations for you directly within existing spreadsheets.
.gif)
The spend-based method is a practical way to cover small, low-impact categories without the heavy lifting of gathering detailed activity data. Think areas like office supplies or catering, where tracking exact usage can be more trouble than it’s worth. In these cases, the spend-based approach keeps things simple while still capturing the impact.
The spend-based method is particularly valuable for categories like scope 3.1 (purchased goods and services), where detailed activity data for every product in a company’s supply chain is rarely available but spend data is plentiful. By integrating spend-based emissions dashboards into ERP and procurement systems, you can also support sustainable purchasing decisions.
On the flip side, many cases call for the activity-based method. For the most accurate results, you should measure the emissions-producing activity itself. For example, in freight, this would mean estimating emissions from the quantity of fuel burned. If that data isn’t available, you could use distance traveled, which is still an activity-based metric. Only then should you calculate emissions from the amount spent, as spend is far removed from the actual activity and therefore less accurate. Below are some scenarios where the activity-based method is the better choice.
For many common business activities, like electricity use or business travel, you’ll almost certainly have access to activity data. Some are easier to obtain than others: for energy, it might be as simple as collecting your bills. For business travel, you can instead estimate emissions based on the distance traveled by each mode of transport. In freight, even if fuel data is locked behind suppliers, you can still estimate emissions using distance, shipment weight, and mode of transport. Tools like the Climatiq freight feature can make this process easier—try the demo here.
Once you’ve completed a first analysis using the spend-based method, you should have identified some high impact emissions categories that are particularly carbon intensive for your company. These are the areas where you need to dig deeper, collecting activity data which you can use in emissions calculations for more granular and accurate estimates. There are some exceptions here—scope 3.1 (purchased goods and services) tends to be the highest emissions category for most companies. However, most businesses don’t have activity data covering the hundreds or even thousands of products or services they purchase, and therefore the spend-based method may be the best alternative.
Because the spend-based method relies on emission factors based on averages, results can be inaccurate and imprecise, particularly if you buy at a discounted price or choose low-carbon suppliers or products.

In reality, most companies don’t rely only on the spend- or the activity-based method, but rather a mix of both. A hybrid approach allows you to get a broad overview of your company’s emissions with easily-available spend data before deciding where to refine with activity-based calculations. Carbon accounting is iterative, and after performing an initial analysis with spend data, you may be able to go back and reassess with activity data for more accurate estimates. In this way, the spend-based approach offers a great starting point for a quick overview of carbon footprint, but shouldn’t be the end goal for your entire scope 1, 2, and 3 accounting.
To find out more about implementing spend-based calculations for hard-to-measure scope 3.1 (purchased goods and services), check out the Climatiq Procurement feature.